新闻动态
- 发布日期:2025-12-06 23:16 点击次数:133
抢票攻略来了!
2025年10月20日到12月20日期间
广州多个景点将发放免费门票
目前
部分景区已经公布了详细抢票攻略
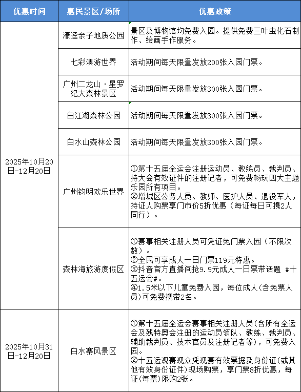
“全运有礼”惠民场所一览










*具体优惠政策以景区/场所为准
更多具体抢票攻略
一起看
增城部分景区/场所惠民优惠政策

广州二龙山·星罗纪大森林景区
10月20日至12月20日
运动员、领队、教练、裁判、辅助裁判、技术官员以及赛事注册记者等赛事相关人员首通门票免费。
通过“广州文广旅”官方渠道,该景区将每天限量发放300张入园门票。
活动期间景区推出项目优惠:

白水山森林公园
10月20日至12月20日
每天前300名购票入园的游客,每人可获赠1张免费纸质票。
参赛运动员、教练员、裁判员等相关人员凭本人大会证件及身份证(或其他有效身份证件),可免费入园。
七彩澳游世界

10月20日到12月20日,七彩澳游世界将为广大游客发放免费观光门票6400张(每日限量200张)。
每日免费送出200张观光门票(凭核销码到游客中心兑换)
扫码领取免费门票

全运会相关人员免票优惠:运动员、领队、教练、裁判、技术官员与注册记者,凭本人大会证件,每人可免费入园一次
白江湖森林公园
即日起至2025年12月20日
现场领取免费票:参加十五运的赛事相关人员,所有参赛的运动员、教练员、裁判员,在惠民活动期间,凭本人大会证件及身份证(或其他有效身份证件)享门票免费礼遇。
线上预约免费票:每日发放300张免费公园门票,全体市民游客可通过白江湖森林公园小程序预约领取,先到先得。
领取指南:
关注 “广州市白江湖森林公园” 微信公众号 → 点击菜单栏“购票”进入 “白江湖森林公园游客中心” 小程序 → 点击“预约购票” → 选择全运相关门票 → 填写信息完成预约。
请注意,该景区实行全预约制。
至少提前一天在线上预约次日门票。
温馨提醒:整个活动期间,每人每号只能预约1次,门票在指定日期(您购票选择入园的时间内)使用,逾期作废。
白水寨风景区
10月31日至12月20日,白水寨风景区特别推出优惠政策:
①第十五届全运会赛事相关注册人员(含所有全运会及残特奥会注册的运动员领队、教练、裁判员、辅助裁判员、技术官员及注册记者等)凭本人大会证件及身份证(或其他有效身份证件)享免费门票入园。
②十五运观赛观众凭观赛有效票据及身份证(或其他有效身份证件)现场购票,享受门票8折的购票优惠,每证(每票)限购2张。
★ 注意:本活动仅限现场购票参与

来源:广州增城发布
